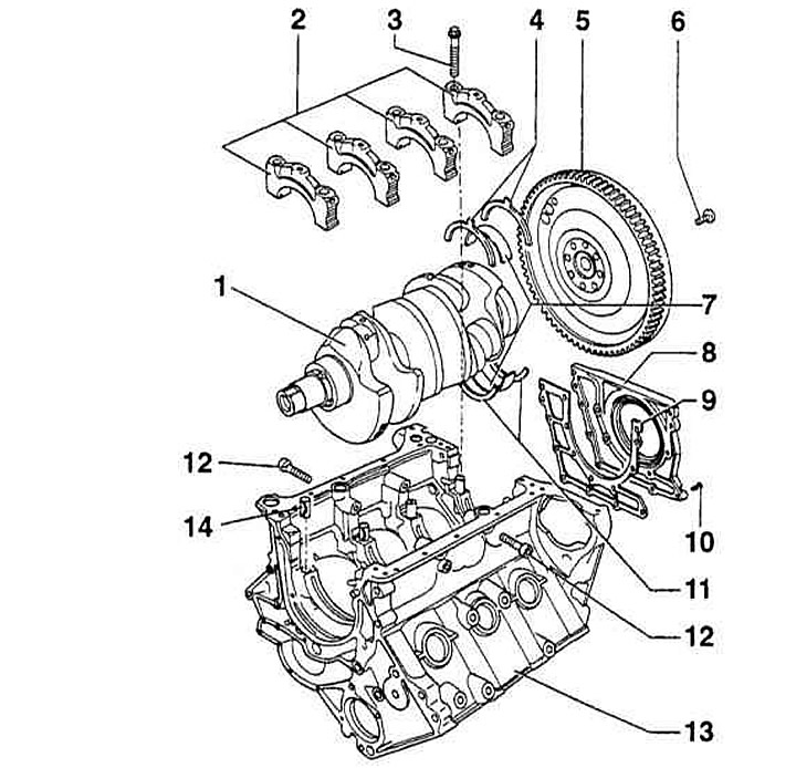
Блок цыліндраў, каленвал і махавік рухавіка V6

- 1 — Каленчаты вал
Праверка восевага люфту:
- Новы: 0.07-0.23 мм
- Мяжа зносу: 0.25 мм
- Праверка радыяльнага зазору з дапамогай Plastigage: 0.018 - 0.045 мм
- Мяжа зносу: 0.10 мм
Увага: Пры праверцы радыяльнага зазору не круціце каленчаты вал.
- 2 — Вечка карэннага падшыпніка 4 з выманнем для ўпартай шайбы
- 3 — Болт. Заменіце, 60 Нм+90°. Для вымярэння радыяльнага зазору зацягніце ніт высілкам не больш за 60Нм
- 4 — Упартая шайба карэннага падшыпніка 4
- 5 — Махавік/Прывадны дыск
- 6 — Болт махавік/прываднага дыска. Заменіце, (махавік 60Нм+180°), (прывадны дыск 60 Нм+90°). Пры аддаванні выкарыстоўвайце прыладу 3242 для блакавання каленчатага вала
- 7 — Ўкладышы карэнных падшыпнікаў. Не пераблытайце знятыя ўкладышы
- 8 — Герметычны фланец з сальнікам. Замяняецца ў зборы. Перад здыманнем зліце астуджальную вадкасць
- 9 — Пракладка. Заменіце
- 10 — Болт, 10 Нм
- 11 — Упартая шайба блока цыліндраў, падшыпнікі, 4
- 12 — Болт, 25 Нм. Папярэдне зацягніце ад рукі, перш чым зацягваць балты вечка карэннага падшыпніка
- 13 — Блок цыліндраў
- 14 — Накіроўвалая ўтулка
Асноўныя элементы прывада ГРМ рухавіка V6

- 1 — Болт, 55 Нм
- 2 — Нацягвальнік зубчастага рамяня. Перад здыманнем заблакуйце пры дапамозе інструмента 3204
- 3 — Верхняе правае вечка зубчастага рамяня
- 4 — Цэнтральная правае вечка зубчастага рамяня
- 5 — Зубчасты рамень. Перад здыманнем пазначце кірунак руху рамяня. Праверце на знос. Не перагінайце
- 6 — Верхняе левае вечка зубчастага рамяня
- 7, 8 — Болт, 25 Нм
- 9 — Шайба
- 10 — Утулка падшыпніка
- 11 — Нацяжны ролік зубчастага рамяня
- 12 — Нацяжны рычаг
- 13 — Ўшчыльняльнае кальцо
- 14 — Болт, 25 Нм
- 15 — Кранштэйн
- 16 — Злучэнне (корпус тэрмастата)
- 17 — Вадзяная помпа
- 18 — Алейная помпа
- 19 — Галоўка цыліндраў
- 20 — Корпус сапуна картара
- 21 — Блок цыліндраў
- 22 — Болт, 45 Нм
- 23 — Кранштэйн
- 24 — Паддон картара
- 25 — Накіроўвалы ролік
- 26 — Болт, 45 Нм
- 27 — Зубчастае кола коленвала
- 28 — Болт 200 Нм+180°, заменіце
- 29 — Нацягвальнік рамяня
- 30 — Болт, 10 Нм. Усталюеце са змазкай D6
- 31 — Шкіў вентылятара
- 32 — Болт М8 - 25 Нм, М6 - 10 Нм
- 33 — Вечка зубчастага рамяня
- 34 — Болт, 10 Нм
- 35 — Дэмпфер крутильных ваганняў
- 36 — Болт, 25 Нм
Ланцужны прывад распредвала впускных клапанаў. Рухавік V6

- 1 — Верхняя правая вечка зубчастага рамяня
- 2 — Цэнтральная правая вечка зубчастага рамяня
- 3 — Верхняе левае вечка зубчастага рамяня
- 4 — Шасцігранная гайка, 10 Нм
- 5 — Задняя вечка зубчастага рамяня
- 6 — Пад'ёмны рым
- 7 — Болт, 25 Нм
- 8 — Пракладка вечка галоўкі цыліндраў. Пры пашкоджанні заменіце. Перад устаноўкай вышмаруйце паверхню пракладкі паміж вечкам падшыпніка і галоўкай цыліндраў змазкай D 454 300 A3
- 9 — Вечка галоўкі цыліндраў
- 10 — Пракладка
- 11 — Вечка. Пры пашкоджанні заменіце пракладку
- 12 — Кранштэйн
- 13 — Шасцігранная гайка, 10 Нм. Зацягвайце ў напрамку ад цэнтра вонкі
- 14 — Болт галоўкі цыліндраў. Заменіце
- 15 — Галоўка цыліндраў. Праверце плоскаснасць
- 16 — Маслоотражатель
- 17 — Пракладка галоўкі цыліндраў (металічная). Замяніце
- 18 — Зубчастае кола каленчатага вала
- 19 — Зажимная пласціна
- 20 — Болт, 55 Нм
Элементы галоўкі цыліндраў. Рухавік V6

- 1 — Падвойная вечка падшыпнікаў. Злёгку вышмаруйце сопрягаемую паверхню змазкай AV 174 004 01
- 2 — Болт, 10 Нм
- 3 — Вечка падшыпнікаў размеркавальнага вала выпускных клапанаў. Злёгку вышмаруйце спалучаныя паверхні крайніх (вонкавых) падшыпнікаў змазкай AV 174 004 01
- 4 — Размеркавальны вал выпускных клапанаў. Праверка радыяльнага зазору з дапамогай Plastigage:
- Біццё, не больш за: 0.01 мм
- Мяжа зносу: 0.10 мм
- 5 — Каўпачок. Заменіце. Для зняцця зніміце вечка падшыпніка. Пры усталяванай вечку падшыпніка напрессуйте пры дапамозе інструмента 3202 і пластыкавага малатка
- 6 — Вечкі падшыпнікаў размеркавальнага вала впускных клапанаў
- 7 — Размеркавальны вал выпускных клапанаў
- 8 — Рэгулятар размеркавальнага вала. Перад здыманнем заблакуйце пры дапамозе фіксатара 3366 нацягвальніка ланцуга. Праверце рэгуляванне размеркавальнага вала
- 9 — Прывадная ланцуг. Перад здыманнем пазначце кірунак руху
- 10 — Болт, 10Нм
- 11 — Ўшчыльняльнае кольца. Заменіце
- 12 — Клапан 1 або 2 для рэгулявання размеркавальнага вала N₂05 або N₂08. Праверце рэгуляванне размеркавальнага вала
- 13 — Пракладка (гумавая/металічная). Замяніце
- 14 — Сегментная ўстаўка. Заменіце
- 15 — Гідраўлічны штурхач клапана. Не змяняйце месцамі штурхачы розных клапанаў. Захоўвайце ўніз паверхняй кантакту з кулачком размеркавальнага вала
- 16 — Сухары разрэзнага замка
- 17 — Трымальнік затамкавай спружыны
- 18 — Клапанная спружына
- 19 — Маслоотражательный каўпачок
- 20 — Шток штурхача клапана
- 21 — Галоўка цыліндраў
- 22 — Клапаны
- 23 — Сальнік. Злёгку вышмаруйце губкі сальніка
- 24 — Засланка CMP
- 25 — Канічная шайба
- 26 — Болт, 25Нм
- 27 — Датчык становішча размеркавальнага вала (CMP)
- 28 — Болт, 10Нм
- 29 — Накіроўвалая ўтулка

Каментары наведвальнікаў