20-1 Падача напружання, шына CAN сілавога агрэгата
* Да 2009 г. вып. (уключна)
** З 2010 г. вып.
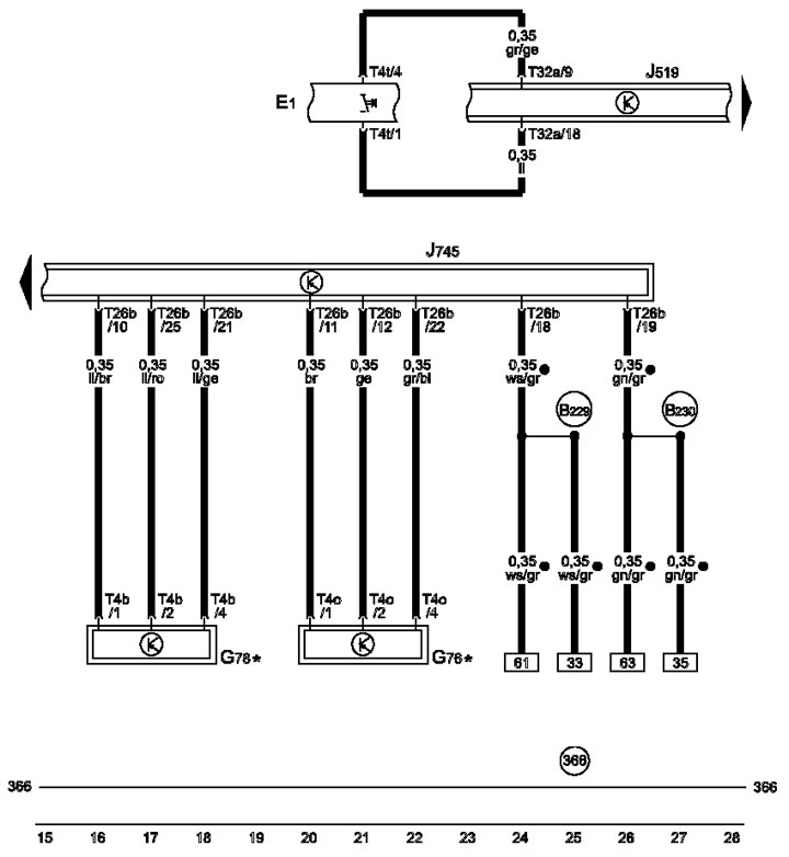
20-2 Датчык нахілу аўтамабіля
* Мадэлі з электронным рэгуляваннем калянасці, сігнал па шыне CAN ад J250 да J745
20-3 Левая ксенонавая фара левыя э/маторы нахілу і павароту
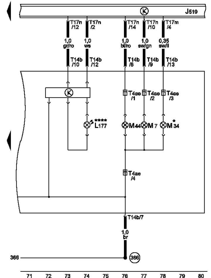
20-4 Левы святлодыедны модуль DRL і бакавога святла, лямпы левага паказальніка павароту і габарытнага агню
* Мадэлі для ЗША
**** Мадэлі c DRL
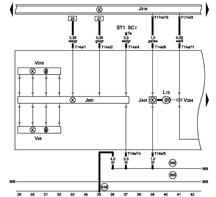
20-5 Правая ксенонавая фара, правыя э/маторы нахілу і павароту
20-6 Правы святлодыедны модуль DRL і бакавога святла, лямпы правага паказальніка павароту і габарытнага агню
* Мадэлі для ЗША
**** Мадэлі c DRL

Каментары наведвальнікаў