Ремонт Chevrolet Ремонт Toyota Ремонт Honda Ремонт AvtoVAZ Ремонт Mercedes-Benz Ремонт BMW Ремонт Opel
Головна  |  Контакти  |  Карта сайту  |  Пошук:  
Український Русский
English
Български
Беларускі
Српски
Hrvatski
Română
Polski
Slovenský
Magyar
AudiManual.ru
 
 
 
 
 
 
 
 
 
 
  • AUDI 80
  • AUDI 100
  • AUDI A3
  • AUDI A4
  • AUDI A6
  • AUDI A8
  • AUDI Q
  • ІНШІ
  • СТАТТІ
Typ 8L (1996-2003)

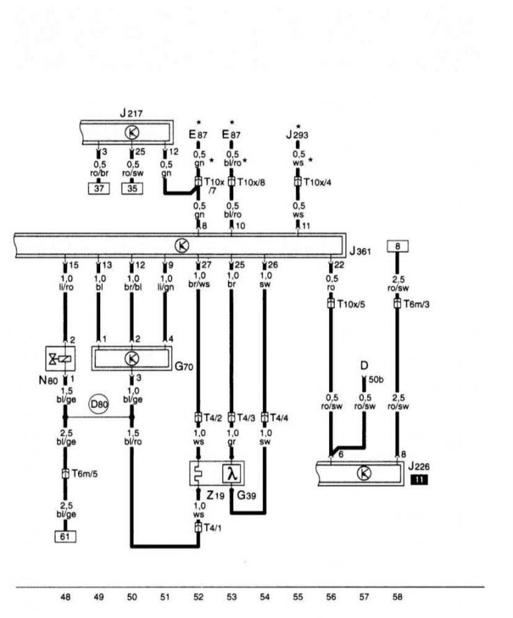
Прилад керування для Simos, датчик кисню, вимірювач маси повітря. (Audi A3 Typ 8L)

  • Головна
  • Ауді A3
  • Typ 8L (1996-2003)
  • Електроустаткування
  • Електричні схеми
  • Прилад керування для Simos, датчик кисню, вимірюва...
            0
Прилад керування Simos, датчик кисню, вимірювач маси повітря, електромагнітний клапан системи адсорбера.
Статтю перевірив автоексперт Олексій Іванов
Ця стаття доступна на російською, англійській, болгарською, білоруською, сербською, хорватською, румунською, польською, словацькою, угорською

Поділіться інформацією:
Попередні статті
Ауді А3 Typ 8L: Електричні схеми
Наступні статті

Прилад керування для Simos, блок керування дросельною заслінкою, вимикач гідропідсилювача керма
Прилад керування для Simos, датчик детонації, датчик числа обертів двигуна.
Прилад керування для Simos, реле паливного насоса, інжектори, система запалювання.
Акумуляторна батарея, стартер, генератор, блок запобіжників.
Блок панелі приладів, комбі-процесор у блоці панелі приладів, паливний насос.
Причіп
Електричні склопідйомники, 3-дверні моделі (із захистом затискання), сторона водія
Електричні склопідйомники, 3-дверні моделі (із захистом затискання), сторона переднього пасажира


Схожі статті інших моделей автомобілів Ауді:
Перемикачі на панелі керування Audi 80 Б3 (1986-1991, бензин)
Прилад керування ДВЗ Audi 100 С4 (1990-1994)
Центральний замок/інфрачервоний блок керування протиугінною системою з керуванням салону Audi A4 Б5 (1994-2001, бензин)
Електросхема блоку керування Мотронік, лічильника повітряної маси, вентиля для регулювання розподільчого валу та інше Audi A6 С5 (1997-2004)
Перевірка рівня рідини в підсилювачі кермового керування Audi A8 Д2 (1994-2002)
Датчик рівня палива, що підкачує паливний насос, блок керування комбінації приладів Audi Q5 Typ 8R (2008-2017)
Датчик числа обертів двигуна Audi А2 (1999-2005)
Посилання на цю сторінку у різних форматах
HTMLTextBB Code


Коментарі відвідувачів


Немає ще коментарів


Скільки буде 26 + 27 =
       



A3(8L, 1996-2003) 
  • Загальна інформація
  • Інструкція з експлуатації
  • Технічне обслуговування
  • Силовий агрегат
  • Ремонт двигуна
  • Система мастила
  • Система охолодження
  • Система живлення
  • Система упорскування палива
  • Система випуску
  • Система запалювання
  • Трансмісія
  • Механічна коробка передач
  • Автоматична коробка передач
  • Зчеплення та приводні вали
  • Шасі
  • Тормозна система
  • Передня підвіска
  • Задня підвіска
  • Рульове управління
  • Кузов
  • Вентиляція та опалення
  • Екстер'єр (зовнішні елементи)
  • Інтер'єр (внутрішні елементи)
  • Двері, кришки та вікна
  • Електроустаткування
  • Силові пристрої
  • Освітлення та прилади
  • Електричні схеми
 
AudiManual.ru © 2017-2025 · Мобільна версія · Зворотній зв'язок · Карта сайту: EN BG BY UA RS HR RO PL SK HU · Пошук по сайту · Новини та статті
80 Б2 · 80 Б3 бензин · 80 Б3 · 80 Б4 · 100 С3 дизель · 100 С3 бензин · 100 С3 · 100 С4 бензин · 100 С4 · A3 Typ 8L · A4 Б5 бензин · A4 Б5 · A4 Б6 бензин · A4 Б6 · A4 Б7 · A6 С4 · A6 С5 · A6 С5 Allroad · A8 Д2 · Q5 Typ 8R · Audi А2 · 0.053