20-1 Левыя ліхтары задняга ходу
*для мадэляў без абсталявання для ЗША;
** для мадэляў з абсталяваннем для ЗША
20-2 Правыя ліхтары задняга ходу, падсвятленне нумарнога знака
*для мадэлі без абсталявання для ЗША;
**для мадэляў з абсталяваннем, для ЗША
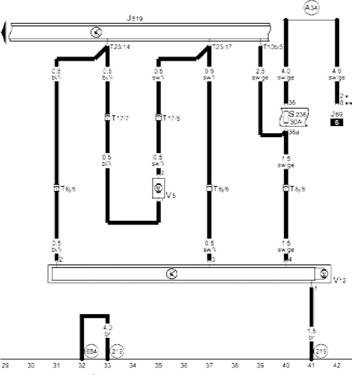
20-3 Э/матор ачышчальніка задняга шкла, помпа падачы якая абмывае вадкасці
*для мадэляў да 2006 г. вып.
**для мадэляў з 2037 г. в.
20-4 Датчыкі разбітага шкла, падагрэў задняга шкла
*для мадэляў з супрацьугоннай сігналізацыяй;
**для мадэляў з аўдыёсістэмай;
***для мадэляў без аўдыёсістэмы
20-5 Асвятленне багажнага аддзялення, ліхтары ў вечку багажнага аддзялення
*для мадэляў з выключальнікам падушак бяспекі;
** для мадэляў да 2005 г. вып.;
*** для мадэляў з 2006 г. вып.
20-6 Кантактны выключальнік вечка багажнага аддзялення (для супрацьугоннай сігналізацыі), э/матор адмыкання багажнага аддзялення
*для мадэляў c супрацьугоннай сігналізацыяй (АТА)
20-7 Антэны для радыё/навігацыі (з ТБ-прымачом)
* задняе лявей бакавое акно;
** задняе правае бакавое акно;
***для мадэляў з дадатковым абагравальнікам;
**** для мадэляў з тэлевізійным прымачом

Каментары наведвальнікаў